2026 1
1.1
- Video Models are Zero-Shot reasoner and learner
- Google Veo3 的论文,展示了Veo3在经过大规模训练之后涌现出来的Zero shot的能力,能够完成训练数据以外的各种任务,展现了惊人的涌现能力
1.2
- mHC https://arxiv.org/abs/2512.24880
- DeepSeek的论文,对于残差流进行了修改,将恒定为1的残差流转换成一个可学习的目标,并且将其进行Manifold-Constrained防止残差流变得过大
- Evaluating Parameter Efficient Methods for RLVR
- 对于RLVR任务中高效参数微调方案的一个分析实验,包括Lora,DoRA、AdaLoRA等变体
1.4
- JavisGPT
- 音视频编辑的模型,通过一个QwenVL+Dit拼接的架构,完成了多模态的理解和生成,包括编辑,并且着重优化了音视频协同的内容
- 输入包括video的输入,音频的输入,文本提示词。基于QwenVL,然后适配了一个Lora来进行微调。最后LLM会将输出给一个Dit,让其输出编辑好的视频音频内容

生成和理解是否需要纳入在统一的框架中,现有的方案似乎仍然没有指出一条明确的路径。从nano-banana的角度来看,似乎目前最好的方案还是让生成理解进行分离,作为一个系统进行处理
- https://arxiv.org/pdf/2512.24873 Agent Learning EcoSystem
- 是阿里团队做一个完整且系统的Agent学习框架,将阿里之前做的很多Agent相关的工作串了起来,并且致力于解决训推不一致,力图构建足够Strong的Agent RL baseline
- ROLL:支持异步 rollout-训练解耦、动态 GPU 分时复用、chunk 级信用分配的 RL 训练框架。训练框架
- ROCK:万级并发、安全隔离、GEM API 兼容的沙箱环境引擎,实现轨迹采集与运行时验证。核心是沙盒
- iFlow CLI:统一上下文管理、可配置工作流的代理框架,保证“训练-部署”零差异。核心是上下文管理

- Recursive Language Model
- 这篇论文主要针对的是超长上下文的问题,其让LLM将上下文作为一个环境变量去处理,而不是每次都一股脑地把所有上下文都塞进模型中
- 让模型自己编写Python代码来拆解上下文和调用自己,来实现上下文的高效处理

1.8
- https://nitrogen.minedojo.org/
- nvidia的工作,收集了超过40000+h游戏视频,覆盖超过1000款游戏,并且提取了动作片段还进行了打标,用这些数据训练一个游戏Agent

- Loza
- 美团开发的稀疏注意力机制,基于MLA,将标准的MLA拆成两部分,全量MLA+SSA(Stream Sparse Attention)

1.9
- NextFlow
- 用Next Scale Prediction来做生成理解统一模型
- SemanticGen
- 使用两阶段的生成方案,先生成High-Level的语义表征,再在VAE的空间中生成细粒度的纹理结构,当然与此相对的,训练也要训练两部分,Semantic Generator和VAE Latent Generator

1.12

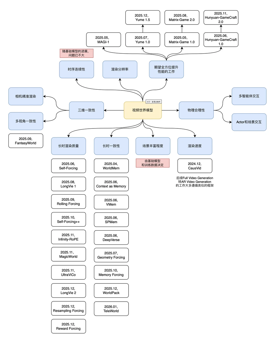
Sida Peng老师整理的2025年关于Video World Model的相关论文,可以借这张图来查漏补缺
- VideoAuto-R1
- 关于Video Understanding做RL的论文,用两阶段的输出方案,首先让其直接输出答案,根据答案的置信度再判断要不要进行Cot
- MIMO-v2-Flash
- 小米的flash模型的技术报告,在架构上,和很多新的模型一样采用了混合架构,它采用了滑动窗口+Global Attention的混合架构
- 在滑动窗口中引入了可学习的Attention Sink Bias,在softmax的分母里增加一个可学习的项,在模型不需要关注当前窗口内Token的机会,将注意力分配给虚拟的Sink
- 滑动窗口大小仅有128 token,在消融实验中效果比512 token好
- 引入了SD做MTP
1.13
- Plenoptic Video Generation
- 这篇文章做的是多视角的Camera Control,核心贡献是在解决长时记忆的一致性,在不断的镜头变化之后,生成的视频还能保持一致性,比如在视角转一圈之后,回来看到的还是一样的场景
- 多视角的re-render比单视角的更加困难,多视角一次性渲染多个视角的视频,要求保证这几个视频之间能够保证足够的一致性。该论文解决的任务中,定义为输入video+多个相机轨迹,输出多个相机轨迹对应的video
- 解决长时记忆的一致性的核心是给Dit的注入条件
- 最Native的方案,将所有的视频都塞进去,但是无疑是极大的开销,尤其是高分辨率视频的场景下
- 用Block-Diffusion的方式,放弃一次生成多视角的视频,而是按照自回归的方案一个个生成,在逐个生成的时候,不可避免的上下文也会越来越长,因此就要做检索生成,这篇文章基于3D Fov来做检索生成,上下文中只塞入和当前视角相关的视频上下文。比如我们某个视角要看房子的背面,我们主要关注其他同样会划过房子背面的视角

- Video Deep Research
- 使用Deep Research以及一系列的工具,来做Video Understanding的增强(其实感觉不是很make sense,也就是补足一些世界知识和一些时效性的场景会有效
- BabyVision
- 做了一个Benchmark来评测VLM的能力和婴幼儿的视觉能力的差异,在这个测评集合中最强大的VLM的能力也不如6岁的儿童

1.14
- Engram
- DeepSeek的新论文,对Transformer架构进行了修改,新增了一种条件记忆机制称为Engram,研究者认为Transformer架构中缺少原生的查找模块,被迫使用计算来模拟检索机制
- 检索模块采用现代的N-gram模块,将部分MOE替换为Engram内存,可以达到一个权衡,并且在长上下文任务上有很大的提升
- Engram的模块的功能包括检索+融合两个部分,经过压缩的分词器之后,通过一个Multi-Head Hash,最后拼接成一个记忆向量,后面过一个Context-Aware Gating

在相同的参数预算下,Moe参数和Engram所占内存之间存在U形曲线的兑换关系

并且在推理过程中,Engram可以做到存算分离,Engram模块的计算和中间层的输出无关,仅仅和输入的token序列有关,也就是说我们可以将Engram模块的计算和Transformer-Block的计算解耦开,并且此种方案可以有效利用CPU内存

- Motion Attribution for Video Generation
- nvidia的论文,训练数据中的视频如何影响视频生成模型中的运动输出,因为Image生成模型已经做得非常优秀,人们往往致力于将Image Model的一些做法迁移过来,包括对于纹理,色彩等内容的优化。但是这些过程往往忽略了视频生成模型最为独特的内容,运动,运动和时间流动紧密联系,是视频生成模型最重要的特点
- 核心是提供了一种数据筛选的方案,来使得训练的模型有更好的运动一致性
Data Attribution
这个是数据处理领域的一个概念,用于研究每条数据对于模型训练带来的影响,这个领域的发展大概有这些阶段
- Ex-DL时代,前DL时代,模型较小,可以用每次更新之后模型对于测试集的变化(这里需要一个Influence Functions)来衡量,这一步需要矩阵求逆,在现代DL模型下时效
- 现代DL方案,会用类似TracIN,TRAK的方法来近似数据影响的计算
- Diffusion Model:对于Diffusion Model的衡量和其他方案有些差异,因为Diffusion不同时间步有不同的表现,因此需要norm

而这些方案对于Video diffusion领域都失效了,传统的Diffusion Data Attribution的方法会导致其关注外形而不是动作,并且在Long Video下计算开销也会扩大,这也是这篇论文的核心贡献
其做法是,首先我们有个query data,这是我们想要优化的一个动作,比如是漂浮这个现象,我们要根据这个现象去找到训练数据集合中与其正相关的数据,那么怎么找呢,就是对于两个视频都求diffusion model的梯度,先计算MSE Loss,然后对这个Loss进行一个运动的Mask遮罩,后续的梯度计算中只关心正在运动的物体,这样子计算出来的梯度就是和运动相关的,然后再把这两部分的梯度,计算相似度,就可以得出相应的正负效果


1.15
- OctoCodingBench
- MiniMax发布的新的关于Coding的Bench,是一个非常详尽的过程监督的Benchmark,会监督模型在解决Coding任务的过程中,有没有遵从用户指示,不止关注最终的测试是否通过

- MemGovern
- 经验库+Code Agent,希望Code Agent在执行编程任务的时候,能够参考一些人类的成功经验来提高成功率,标记了130+k从Github的获取的成功经验作为Code Agent的经验库,但是感觉涨点不是很高
- 个人认为作为编程辅助的工具的话,如果Code Agent在无法处理任务的时候,能够帮我从Github,StackOverflow上帮我搜索相关的解决方案,并且列出来给我看,这个是一个我会比较喜欢的功能

1.16
- https://arxiv.org/pdf/2601.10355
- 美团的Paper,一个从真实数据中合成带工具调用的训练的pipeline,用于提升Agent能力
1.21
-
https://arxiv.org/pdf/2601.08521
- 这篇论文系统论述了GRPO及其变体中的bias,其效果导致在rollout数量不足的情况下,GRPO对于低难度的Prompt过度利用,并且对于高难度的Prompt没有充分的探索
-
- 将KV-cache压缩技术纳入到RL的框架中,做了一些修正措施,来保证训练的稳定性,但是个人感觉有点tricky
- trick 1 对于稀疏计算和稠密计算差异过大的rollout,选择拒绝采样
- trick 2 重新调整重要性采样,将稀疏和稠密的加权进来
- Undeterminism in LLM
- 这是来自thinking machine的一篇有趣的文章,解释了如何从LLM中得到一个确定的可复现的结果
- 人们往往认为将LLM call的temperature调整为0就可以将LLM转化为一个稳定的映射,但事实并非如此,之前人们往往将其归因为硬件计算的一些不一致性,比如在硬件计算上,浮点数是不符合结合律的
1 2 3 4 | |
而在LLM里的kernel计算中,可能会在每次调用中出现加法顺序的变化,因为并发的线程的完成时间是无法预估的,后续的累加顺序自然也无法预估,这是很自然的假设(这种根据线程执行完成的顺序执行累加的方案称为原子加法)。
然而事实上是,LLM的前向中其实基本不包含这种影响加法顺序的方案,那么我们重新思考LLM的不确定性,可以得到一个结论就是LLM的输出收到批次的影响

我们的推理服务器可以做到是确定的,但是其他用户的requests,实际会影响到你的requests,看似LLM的Kernel中都可以做到不存在原子加法,但是在Batch操作下,原子加法又重新出现了,我们来看一个简单的例子,RMSNorm
1 2 3 4 | |
当批次很大,超过GPU的核心数量的时候,我们可以让每个core处理一个requests,此时顺序是一致的,但是当批次较少的时候,工程师们为了充分利用硬件系统的性能,会考虑拆分一个requests到不同的core上面,最后引入原子加法,从而这里会导致不一致性
- Inference Physics
- Meta的论文,用Training-Free的方案,增加Video生成的物理一致性,算是Test-time scaling吧,利用的best-of-N以及用VJEPA Surprise做Score Guidance

- https://dawning-road.github.io/blog/abc-bench
- ABC Bench,旨在构建真实后端系统中评测Agent Coding能力的评测集合

- Spatial Tree
- 这篇工作形式化了对于空间智能的理解,主要针对的是多模态理解能力,其用四个层级来描述模型的空间理解能力,并且对此构建了Benchmark

1.22
-
- 这是一篇xAI的工程师的博客,这篇博客中讲述了除了训推一致性以外的RL训练崩溃的原因。对于同一批数据进行RL的时候,简单的信号容易被提前获取,此时这批数据对于模型而言,信号逐渐减弱,噪声逐渐增加,进一步导致了模型容易出现训练崩溃的问题
- 之前人们对于RL训练稳定性的关注点主要是在训推一致性和重要性采样上面,但是这里指出的信噪比的问题,引导向基础的学习率调整策略
-
https://arxiv.org/abs/2601.14750
- Rot: Render of Cot 这篇工作做了我之前想做的一个事情,将思维链的过程用图像表示,之前有很多的工作都是在连续的空间里面做推理,但是这样就导致了推理的过程是黑盒。
- 这篇文章的训练分为两个部分,一个是训练一下对齐,让VLM会输出连续向量,并且作为监督的输出是转换成图像的文本思维链,第二部分是正式的训练,正式的训练不对思维链做监督,只对输出的结果做监督


但是我个人认为这个方案做得不好,因为它用的是VLM的encoder,这个encoder没法做重建,所以其同样无法将中间的Cot显示出来,只能通过之前一些人们分析image latent space的方案来分析Cot,应该用具有重建和理解能力的encoder才对,甚至我觉得现有的vision encoder未必适合这个任务,带重建和推理的Loss重新训一个encoder或许是解法
1.23
- https://dagroup-pku.github.io/ReVidgen.github.io/
- 字节的paper,在具身这个领域做video generation任务的测评,内部的做法或许值得我们借鉴,并且也开源的数据集

- JudgeRLVR
- 小米的论文,这篇论文认为现在的RLVR导致模型的探索过多,导致生成序列冗长,可以用两阶段的训练方式,第一阶段先训练模型的判断能力,第二阶段再训练生成,能让模型在探索的早期就对多条探索路径有自己的判断,再不降低正确率的情况下可以做到使得生成序列更加简短
1.26
- https://llm-in-sandbox.github.io/
- 提供了一个很小的仅有1.1GB的通用计算机沙盒,为一个Ubuntu系统,通过这一个系统的描述,就可以全方位提高LLM在各个benchmark上的表现,尤其是强模型的API,可以很好地在这个系统上做上下文学习
- flexibility trap in diffusion llm
- 这篇论文展示了Diffusion LLM声明的任意顺序生成的优势,其实在训练的时候会引入问题,一个合理的解释是这样的,严格的AR模型,让模型在生成中直面不确定性,因此会有低置信度的token生成,但是在diffusion llm的随机生成中,模型会学习机制优先生成置信度更高的后续token,而通过这些生成的前后token的双向注意力下,中间那个本身是低置信度的token此时的探索空间就被限制了

上述思路导致的结果就是,diffusion llm在相同的情况下,pass@k的性能不如ar模型,看似自由的生成顺序反而限制了探索空间
显然这一点在RL中至关重要,在diffusion llm的生成路径下,一些关键的high-entropy token的entropy反而是下降了,从而也就导致了对于diffusion llm的rl效果不佳

在这篇论文的实验中,其将diffusion llm在rl训练中仍然保持ar的生成顺序,但是在推理中再盖用任意顺序的生成结果,我们也可以看到,任意的生成顺序不是任何效益都没有,其在pass@1的性能往往会好于其ar顺序